8 GitHub Repositories That Will Level Up Your Coding Skills
Created at November 7, 2025 • Updated 11/7/2025
GitHub isn’t just for storing code — it’s where devs actually grow. I’ve dug deep to find the 8 repos that truly level up your skills.
https://www.21oss.com//curated/8-github-repositories-that-will-level-up-your-coding-skillsCurated by
BroKarim
@BroKarim
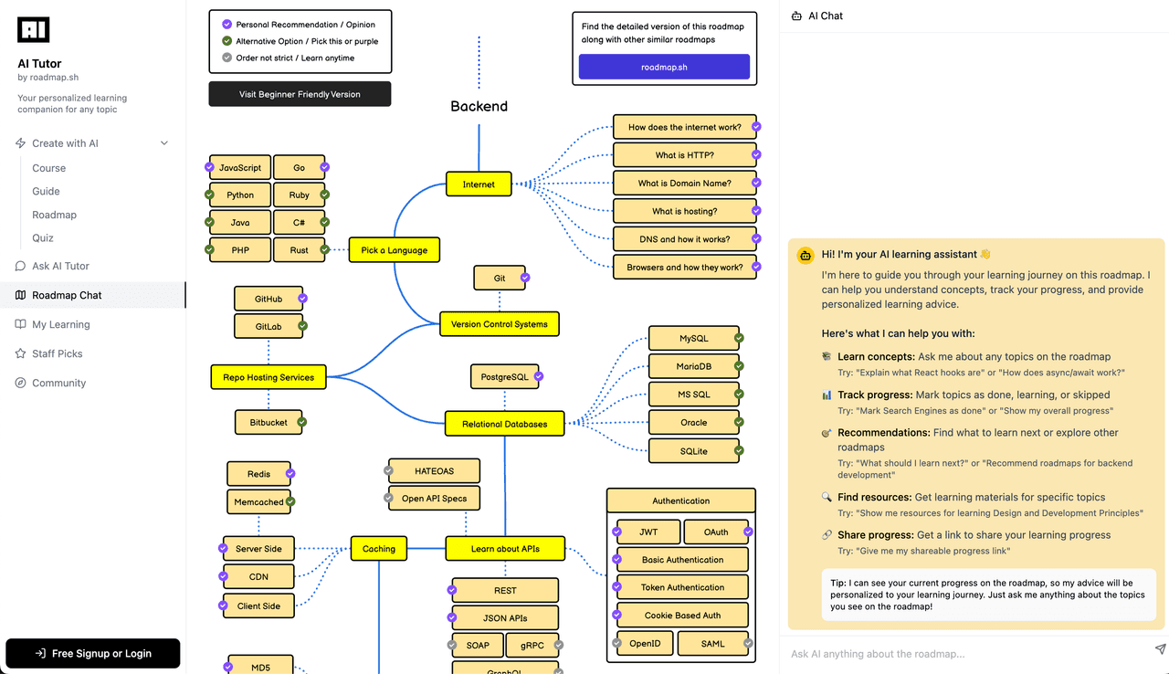
Roadmap.sh provides comprehensive, interactive learning paths for developers at all career stages. Offering visual roadmaps for various tech stacks and specializations, it helps programmers navigate the complex landscape of modern development skills. The platform covers everything from frontend and backend technologies to DevOps and specialized fields, with community-driven content that's constantly updated to reflect industry trends.
Tech Stack:


Stars
347,202Forks
43,620Last commit
2 months agoRepository age
9 years
Fetched from GitHub .
Public APIs is a comprehensive, community-maintained collection of free APIs for software developers. This resource catalogues hundreds of publicly available web APIs across various categories including business, finance, entertainment, and machine learning. The project serves as a valuable reference for developers seeking to integrate third-party services into their applications without building everything from scratch.
Tech Stack:
Stars
7,636Forks
706Last commit
2 months agoRepository age
4 yearsLicense
MIT
Fetched from GitHub .
freeCodeCamp is an open-source learning platform offering a comprehensive, self-paced curriculum for web development and programming. It provides interactive coding challenges, projects, and certifications covering responsive web design, JavaScript algorithms, front-end libraries, data visualization, APIs, microservices, quality assurance, scientific computing with Python, data analysis, information security, and machine learning. The platform is completely free and community-driven, helping millions of people worldwide transition into tech careers through hands-on learning and real-world project experience.


Stars
435,842Forks
43,076Last commit
2 months agoRepository age
11 yearsLicense
BSD-3-Clause
Fetched from GitHub .
A comprehensive collection of algorithm implementations in Python covering data structures, sorting, searching, machine learning, cryptography, dynamic programming, and more. This educational repository serves as a learning resource for students, developers, and computer science enthusiasts to understand algorithm concepts through clean, well-documented code examples. Each implementation includes explanations and is designed to demonstrate best practices in algorithmic problem-solving.
Tech Stack:



Stars
216,838Forks
49,944Last commit
2 months agoRepository age
10 yearsLicense
MIT
Fetched from GitHub .
A curated collection of short JavaScript code snippets that developers can learn from and use in their projects. The repository provides concise, practical solutions to common programming problems, with each snippet designed to be understood in 30 seconds or less. It covers a wide range of topics including array manipulation, string operations, object handling, algorithms, and modern JavaScript features. The snippets are well-documented, tested, and optimized for real-world use cases, making it an invaluable resource for both beginners learning JavaScript fundamentals and experienced developers seeking quick, efficient solutions.
Tech Stack:


Stars
126,313Forks
12,402Last commit
2 months agoRepository age
8 yearsLicense
CC-BY-4.0
Fetched from GitHub .
A curated collection of tutorials that teach programming fundamentals by guiding developers through building their own versions of popular technologies from scratch. The repository contains step-by-step guides for creating everything from 3D renderers and blockchain to databases, Docker, Git, and operating systems. It's designed for developers who want to deeply understand how technologies work internally by implementing them themselves, making it an invaluable resource for learning computer science concepts, improving coding skills, and gaining practical experience with low-level programming.


Stars
456,386Forks
42,779Last commit
2 months agoRepository age
8 years
Fetched from GitHub .
A comprehensive collection of project-based programming tutorials across multiple languages and technologies. This repository serves as a curated directory where developers can learn by building real-world applications rather than following abstract theory. It covers a wide range of programming languages including Python, JavaScript, Java, C++, and many others, with each tutorial guiding learners through creating complete, functional projects. The resource is ideal for self-taught developers, bootcamp students, and anyone who prefers hands-on learning through practical application development.



Stars
255,616Forks
33,360Last commit
2 years agoRepository age
9 yearsLicense
MIT
Fetched from GitHub .
A comprehensive, multi-month study plan designed to help aspiring software engineers transition into large tech companies. It covers fundamental computer science topics including algorithms, data structures, system design, and coding practice necessary for technical interviews at companies like Google, Amazon, and Microsoft.


Stars
335,844Forks
81,566Last commit
6 months agoRepository age
10 yearsLicense
CC-BY-SA-4.0
Fetched from GitHub .
Command Palette
Search for a command to run...